- 公開日:2026年01月28日
- | 更新日:2026年01月29日
GreenPAKの機能ブロック(マクロセル)をやさしく解説! ー主なマクロセルとSLG46583ー
- ライター:Shoichi Toda
- その他
GreenPAKの機能ブロック(マクロセル)シリーズ 目次
この記事ではRenesas製品”GreenPAK“のブロックの機能・使い方をわかりやすく解説します
GreenPAKの中でもPower GreenPAKと呼ばれるSLG46583の特徴的な機能ブロックの説明もしていきます
機能ブロックの解説記事はこちらから↓
| GreenPAKのBasicな機能紹介 | |||
| LUT,DFF,LATCH | FILTER,EDGE DET
(Coming soon) |
Pipe Delay Ripple CNT |
CNT,DLY WS CTRL(Coming soon) |
| A CMP | P DLY
(Coming soon) |
TEMP Sensor | OSC |
| I2C
(Coming soon) |
ASM
(Coming soon) |
EEPROM | MF:Multi-Function |
| その他 | |||
| “Power GreenPAK” 特徴的な機能(マクロセル) | |||
| LDO
(本記事)
|
RTC、BG
(Coming soon) |
P-FET
(Coming soon) |
|
| “AnalogPAK” 特徴的な機能(マクロセル) | |||
| OPAMP | Digital Rheostat | Analog Switch | Chopper ACMP |
| Vref, HD Buffer | その他 | ||
| “HVPAK” 特徴的な機能(マクロセル) | |||
| HVOUT CTRL | PWM, PWM Chopper | Current Sense CMP、Diff AMP | |
機能ブロックとは
GreenPAKはルネサスが展開している、ユーザープログラマブルなアナログ、デジタル混載セミカスタムデバイスです、機能ブロック(マクロセル)とはそのデバイス上にあらかじめ搭載された回路単位の事を言います
機能ブロックにはロジック回路やカウンタ、オッシレータ、オペアンプ、コンパレータなどがあり、これらをGUIツール上で設定、接続し、GreenPAKに書き込むことで手軽にユーザー独自のファンクションを持った半導体デバイスを作成することができます、
Go Configure Software hub について
・Go Configure Software hub (以下 Go Configure)について説明します、このアプリケーションソフトは、一言で言うと 「GreenPAK定義ツール」です
GreenPAK設計に欠かせないツールで、内部結線やマクロセルの定義などがGUIツール上で簡単に行え、さらに本品のみで回路シミュレーションやターゲットボードを接続してのエミュレーションを行うことができます
・特徴
- 無料で使える
無料でルネサスのサイトからダウンロードできる - 制限機能なし
無課金で全機能使用可能 - ノーコード開発
プログラミングの知識不要、GUI上での結線とマクロセル設定で回路データの作成ができる - 開発環境の準備不要
パソコンがあればどこでも回路設計ができる - サンプルデザインが多数準備されている
GreenPAKクックブック にアプリケーション例が多数掲載
手軽に使う事ができますので、まずはダウンロードして触ってみましょう!
SLG46583について
本記事ではGreenPAKの中でもLDOを内蔵型の
SLG46583
の概要について説明します
*ほかにも類似製品としてSLG46580,SLG46582がラインアップされています
Go Configure画面上に全マクロセルを表示した様子

SLG46850,46582,46583のブロック図 (SLG46580/82/83データシートより抜粋)

ユニークな機能ブロック (マクロセル)
SLG46583は、他のGreenPAKに加えて、「LDO*が内蔵されている」ことが大きな特徴となっています。
周辺デバイスへの電源供給をすることが可能になります、LDOの出力電圧はGo Configure (GUIツール)にて設定ができ、外部デバイスの電源仕様に合わせる事ができます。
* LDO・・・Low Dropout Regulators 、入力電圧―出力電圧差が小さくても動作するレギュレータ
LDOについて
ここではLDO マクロセルの機能と設定について説明します
*ここではSLG46583をメインに説明します、SLG46580,SLG46582はそれぞれLDOの出力チャネル数の違いが有ります
LDOの機能
SLG46583は1つの電流容量600mAのLDOを内蔵しています、このLDOは3つのモードを備えておりフレキシブルに応用が可能です
・HPモード:このモードは一般的なモードで最大600mAの電流が出力できます
・LPモード:ローパワーモードで最大400μAの電流が出力できます、低消費電流が必要なアプリケーションに対応できます
・パワースイッチモード:LDOを介さず内部MOSFETをON/OFF制御することでVINを直接VOUTに接続したり遮断したりできます
LDOの仕様
・Vin: 2.3V ~ VFDD
・Vin-Vout間のドロップ電圧 : 250mV~300mV
・PSRR (100Hz ~ 100Khz) : 50dB(Typ)
・ロードレギュレーション: 0.075 mV/mA (Max)
・サーマルシャットダウン : 89℃(Min)~103℃(Typ)~117℃(Max)
・サーマルシャットダウン復帰 : 83℃(Min)~87℃(Typ)~91℃(Max)
・サーマルリミテーション : 0.6W @86℃環境 / 0.8W@70℃環境
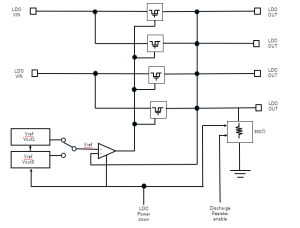
SLG46583の簡単なLDO部ブロック図を下記に示します

出力電圧設定は0.90V~4.35Vを32レベル(下記の表より)から選択することができます
1チャネルあたり2つの電圧、VOUT0,VOUT1を随時切り替えて使用する事もでき、供給デバイスに対して電圧を下げる事で省電力モード時の提供が可能になります
また、電源立ち上がりのスルーレートを1.25V/ms,2.5V/ms,10V/ms,20V/msから選択する事でソフトスタートができます

LDOの設定
Go Configureで図のような回路を作ってみました
出力:3.0V/1.5VをPin2で切り替え可能とし、出力電流設定はHPモード固定(600mA Max)
出力とGND間にコンデンサと抵抗を挿入します、これは出力電圧の安定と発振防止に役立ちます
注意点として、PIN11,13,14,15は必ず接続してください、これは各ピンそれぞれに出力FETが接続されているため全ピンを接続しないと十分な出力が得られないためです

マクロセルの設定は下図のようにします
VOUT0/1を切り替え設定として
VOUT0:1.50V,VOUT1:3.0Vに設定
その他の設定はデフォルトのままとしています

実際にSLG46583を動作させた出力波形を示します
VOUT0/VOUT1ピン=Lo の時に1.5Vが出力され、VOUT0/VOUT1ピン=Hiの時3.0Vが出力されている事が確認できました

この機能を使うと、動的な電源電圧の切り替えが必要なシステムなどに活用ができます
応用アプリケーション例
・ASM(有限ステートマシン)とRTCを組み合わせたパワーシーケンスコントローラ
・LDOのLPモードを活用した低消費電流システム
まとめ
RenesasのGreenPAKは回路を自由に構成できるプログラマブルデバイスです。
「こういう動作を1チップでまとめたい」、「この回路をGreenPAKで置き換えられないか」などのアイデアがございましたら、
弊社エンジニアが検討、ご提案いたしますので、どうぞお気軽にご相談ください。
またルネサス製品をお探しの方は、メーカーページもぜひご覧ください
<Renesas Electronics Corporation – 半導体事業 – マクニカ (macnica.co.jp)>
